2025年河源市水饮料及食品产业专利导航信息简报06期(绿色化技术创新篇)

作者:河源市市场监督管理局高新区分局管理员     日期:2025-11-24

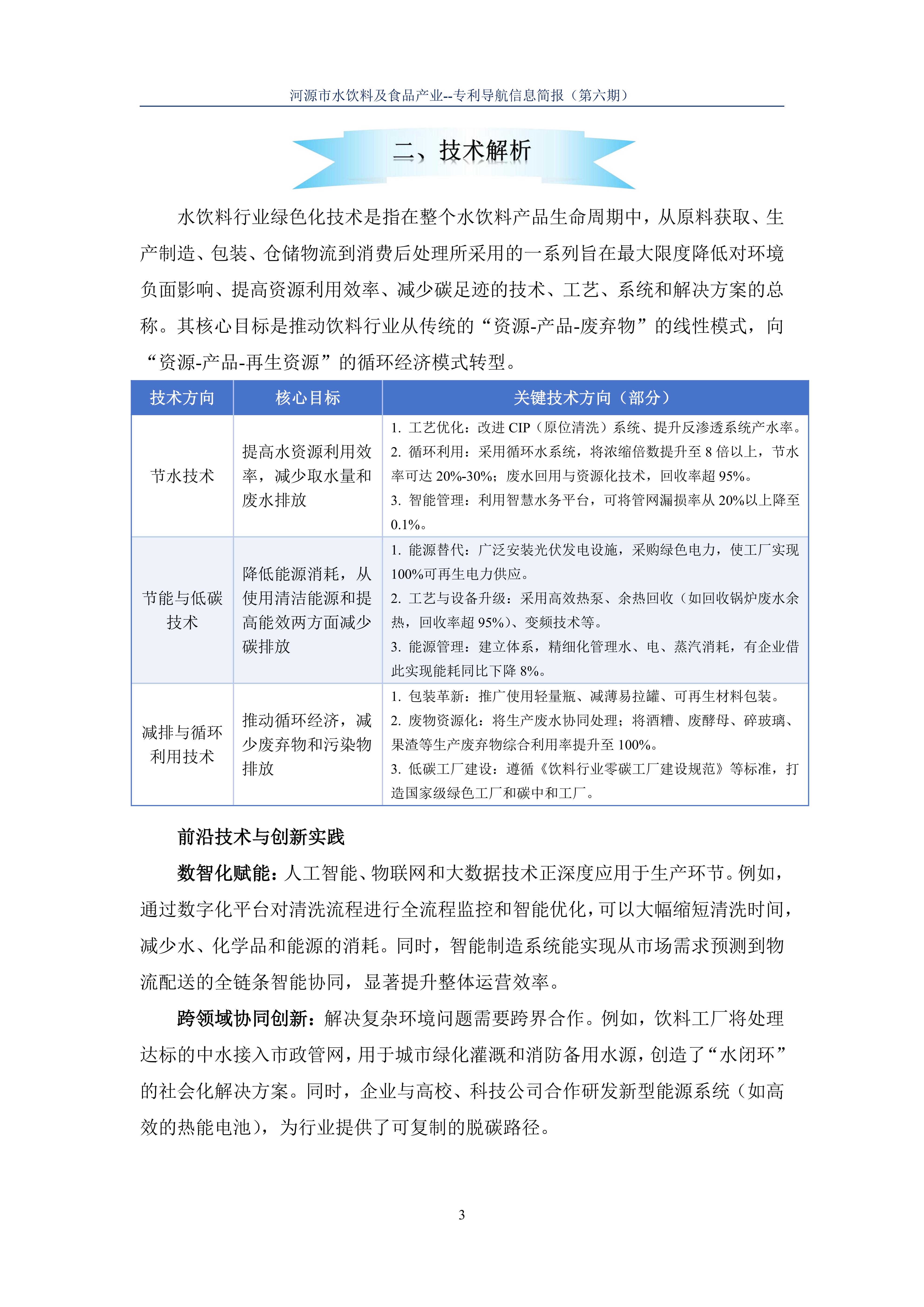
水饮料及食品产业专利导航信息简报-第6期-绿色化技术创新篇(20251124)_01.jpg水饮料及食品产业专利导航信息简报-第6期-绿色化技术创新篇(20251124)_02.jpg水饮料及食品产业专利导航信息简报-第6期-绿色化技术创新篇(20251124)_03.jpg水饮料及食品产业专利导航信息简报-第6期-绿色化技术创新篇(20251124)_04.jpg水饮料及食品产业专利导航信息简报-第6期-绿色化技术创新篇(20251124)_05.jpg水饮料及食品产业专利导航信息简报-第6期-绿色化技术创新篇(20251124)_06.jpg水饮料及食品产业专利导航信息简报-第6期-绿色化技术创新篇(20251124)_07.jpg水饮料及食品产业专利导航信息简报-第6期-绿色化技术创新篇(20251124)_08.jpg

水饮料及食品产业专利导航信息简报-第6期-绿色化技术创新篇(20251124)_09.jpg

来源:河源市市场监督管理局