2025年河源市水饮料及食品产业专利导航信息简报10期(AI技术应用篇)

作者:河源市市场监督管理局高新区分局管理员     日期:2025-12-18

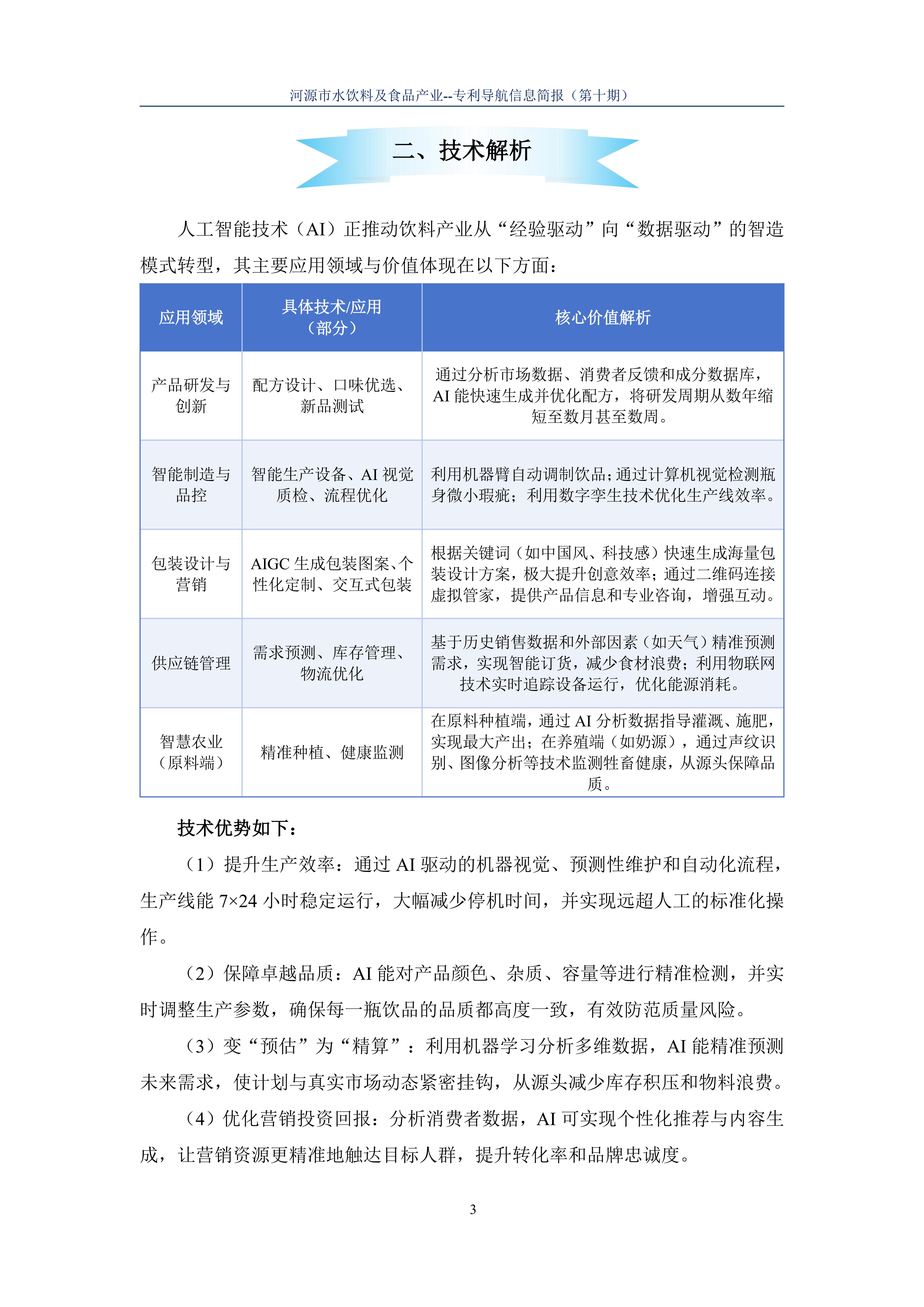
水饮料及食品产业专利导航信息简报-第10期-AI技术应用篇(20251212)(1)_01.jpg水饮料及食品产业专利导航信息简报-第10期-AI技术应用篇(20251212)(1)_02.jpg水饮料及食品产业专利导航信息简报-第10期-AI技术应用篇(20251212)(1)_03.jpg水饮料及食品产业专利导航信息简报-第10期-AI技术应用篇(20251212)(1)_04.jpg水饮料及食品产业专利导航信息简报-第10期-AI技术应用篇(20251212)(1)_05.jpg水饮料及食品产业专利导航信息简报-第10期-AI技术应用篇(20251212)(1)_06.jpg水饮料及食品产业专利导航信息简报-第10期-AI技术应用篇(20251212)(1)_07.jpg水饮料及食品产业专利导航信息简报-第10期-AI技术应用篇(20251212)(1)_08.jpg水饮料及食品产业专利导航信息简报-第10期-AI技术应用篇(20251212)(1)_09.jpg水饮料及食品产业专利导航信息简报-第10期-AI技术应用篇(20251212)(1)_10.jpg

来源:国家知识产权局