调解指南 调解流程

受理范围

(一)相关法院委派、委托或邀请调解以及有关部门委托调解的知识产权纠纷;
(二)根据当事人自愿,纠纷发生地或当事人所在地为河源市的知识产权纠纷。
下列纠纷,不予受理:
(一)当事人已向相关法院提起诉讼的,但相关法院委派、委托或邀请调解的除外;
(二)当事人已向仲裁机构提起仲裁的;
(三)当事人已向知识产权行政部门提起投诉的,但知识产权行政部门委托人民调解的除外;
(四)一方当事人拒绝调解的;
(五)相关法院或仲裁机构已经对该纠纷做出裁判的;
(六)依法只能由专门机关管辖处理的,或者法律、法规禁止采用人民调解方式解决的;
(七)其他不宜由调解解决的。

调解程序

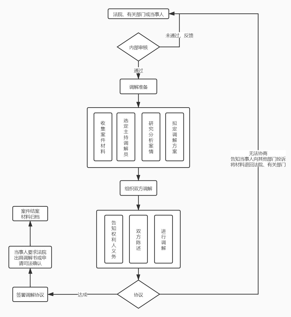
(一)案件的受理、甄别。当事人申请知识产权纠纷人民调解的,可以以书面的方式,也可以以口头的方式。口头申请的,工作人员应填写受理申请登记表,由各方当事人签名确认,并对当事人申请的知识产权纠纷案件进行受理、甄别,对不符合受理要求的案件应告知当事人。
(二)归口调解。对符合业务受理要求的案件,应在3个工作日内予以受理,自受理之日起7个工作日内启动调解,自受理之日起1个月内调解完毕。经双方当事人同意,可延长1个月,仍未达成调解协议的,终止调解,双方当事人均坚持调解的除外。收集案件材料、选定调解员、组织研究分析案情、拟定调解方案,并按要求组织开展调解。达成协议的,要按人民调解工作档案要求记录、整理案件资料,出具《人民调解协议书》,制作规范的调解档案卷宗,并引导当事人向法院申请司法确认。调解不成的,应缓解矛盾,并告知、引导当事人通过司法途径解决纠纷。
(三)跟进回访。建立回访、跟进反馈制度,对人民调解协议的履行情况进行回访、记录,对重点纠纷调解情况跟进反馈,有效预防纠纷案件的转化和激化。